Narządy wewnętrzne organizmu człowieka wytwarzają pole magnetyczne o indukcji rzędu 10-12 do 10-15 Tesli. Biorąc pod uwagę zbliżony do stałego poziom indukcji magnetycznego pola ziemskiego o wartości kilkudziesięciu mikrotesli (10-6 T) rejestracja pól biomagnetycznych wytwarzanych przez narządy człowieka jest dużym wyzwaniem.
W latach osiemdziesiątych dwudziestego wieku zastosowaniem badania pól biomagnetycznych w diagnostyce medycznej zajmowało sie wiele ośrodków. Pomiary były wykonywane w pomieszczeniach ekranowanych wielowarstwowym systemem mumetalu (stal niklowa) i aluminium o współczynniku tłumienia zewnętrznych pól magnetycznych od 500 dla pola stałego do 10000 dla pól zmiennych o częstotliwość i 100 Hz. Do pomiarów pola magnetycznego stosowano nadprzewodzący przetwornik znany w języku angielskim jako „Superconducting Quantum Interference Device (SQUID)”.
Tego typu przetwornik jest zbudowany z wykorzystaniem złącza Josephsona i pracuje zazwyczaj w temperaturze ciekłego helu (-267,9ºC). Wielosensorowe przetworniki typu SQUID były stosowane głównie do badania pól magnetycznych serca i mózgu. Szczególne nadzieje pokładano na badaniach pól mózgu ze względu na brak tłumienia sygnałów biomagnetycznych mózgu przez kostne elementy czaszki [1, 2].
W Polsce na przełomie lat siedemdziesiątych i osiemdziesiątych dwudziestego wieku, na otwartym powietrzu z dala od ośrodków miejskich (generujących szumy magnetyczne) oraz w starych obiektach wojskowych będących ekwiwalentem pomieszczenia ekranizującego, wykonano pierwsze eksperymentalne zapisy pola magnetycznego czynności serca.
Jednakże ze względu na wysokie koszty konstrukcji medycznych pomieszczeń ekranowanych i systemów SQUID oraz konieczność kosztownego schładzania sensorów ciekłym helem (jednorazowe zalanie systemu SQUID ciekłym helem zapewnia pracę na okres kilku dni) pracę w tym zakresie zostały ograniczone do kilku ośrodków naukowych zajmujących się badaniem układu nerwowego i tętna płodu oraz niektórych ośrodków klinicznych badających elektryczną czynność mózgu [3, 4].
Wprowadzenie na początku dwudziestego pierwszego wieku nowej generacji miniaturowych atomowych przetworników fazowych spowodowało ponowne zainteresowanie zastosowaniem badania pól biomagnetycznych w diagnostyce medycznej [5].
Opis metodyki pomiaru
Na Wydziale Mechatroniki Politechniki Warszawskiej powstało, w ramach projektu inwestycyjnego CEPT (Centrum Badań Przedklinicznych i Technologii), Laboratorium sensorów, metod ultradźwiękowych i słabych sygnałów biologicznych, w którym m.in. prowadzone są badania biosygnałów magnetycznych z wykorzystaniem przetworników SERF. W pracowni znajduje się pomieszczenie ekranowane od pól magnetycznych (Magnetically Shielded Room – MSR), umożliwiające pomiary indukcji magnetycznej o wartościach znacznie mniejszych od indukcji magnetycznej pola ziemskiego. Stanowisko do pomiaru tej wielkości biosygnałów magnetycznych wyposażone zostało w wyprodukowany w USA magnetometr oparty na przetwornikach typu SERF (Spin Exchange Relaxation Free). Tak wyposażona pracownia pozwoli prowadzić medyczne badania naukowe i przedkliniczne w szczególności w zakresie kardiologii i neurologii.
Magnetyczne przetworniki atomowe
Magnetometryczne przetworniki atomowe służą do pomiaru indukcji pola magnetycznego. Pomiar odbywa się z wykorzystaniem zgromadzonej w szklanej komórce pomiarowej pary metalu alkalicznego (stosowane są Cez, Rubid i Potas) posiadającego pojedynczy elektron walencyjny, przez którą przechodzi światło dwóch wiązek promieniowania laserowego wzajemnie do siebie prostopadłych, lasera pompującego i lasera próbkującego (rys. 1).

Rys. 1. Magnetometr atomowy. Komórka pomiarowa znajduje się na środku, poziomo przechodzą przez nią promienie lasera pompującego, a pionowo promienie lasera próbkującego
Pomiary indukcji magnetycznej opierają się na pomiarze zmian kąta precesji Larmora atomów ze spolaryzowanym spinem. Pary metali są pompowane za pomocą pomocniczej wiązki lasera pompującego (o długości fali światła dostosowanej do osiągnięcia optycznego rezonansu), w celu osiągnięcia polaryzacji spinów. Pompowanie ma na celu wzbudzanie atomów za pomocą energii dostarczonej do par metalu przy pomocy lasera o parametrach dobranych dla danego pierwiastka. Zmiana kąta precesji zachodzi pod wpływem małych zmian mierzonego pola magnetycznego i jest do niego proporcjonalna. Przez komórkę pomiarową, o objętości ok. 1 cm3, przechodzi wiązka lasera pomiarowego, a kąt jej polaryzacji zmienia się o kąt precesji. Zmiana kąta polaryzacji wiązki jest bezpośrednio zależna od zmian indukcja pola magnetycznego. Czułość magnetometrów atomowych ograniczona jest gęstością par metali alkalicznych zastosowanych w objętości pomiarowej oraz czasem koherencji spinów. Przeprowadzenie pomiarów wymaga osiągnięcia odpowiedniej, wysokiej gęstości pary metalu w komórce pomiarowej.
Zwiększanie gęstości gazu w komórce pomiarowej, którą stanowi szklana bańka odbywa się poprzez zastosowanie grzejników rezystancyjnych.
Zderzające się atomy par metalu alkalicznego powodują, iż w niektórych z nich dochodzi do zamiany spinu, co powoduje dekoherencję spinów. Jeżeli w gazie do zderzeń dochodzi nieustannie np. pod wpływem większej energii, (a więc i większej prędkości cząsteczek) jest to czynnik redukujący dekoherencję spinów znacznie polepszając możliwości pomiarowe czujnika.
Magnetometr atomowy SERF pracuję w obszarze SERF (ang. SERF Regime) gdzie w związku z zwiększoną energią atomów gazu w komórce pomiarowej zjawisko wymiany spinów przestaje odgrywać rolę jako czynnik ograniczający czułość magnetometru. Spin pod wpływem zderzenia jest zamieniany i natychmiastowo wraca do stanu początkowego nie powodując tzw. fali dekoherencji, ponieważ spiny zostają zamienione szybciej od precesji. Drugim warunkiem uzyskania odpowiednio dużej czułości przetwornika SERF (fot.) jest zewnętrzne stałe pole magnetyczne bliskie zeru.

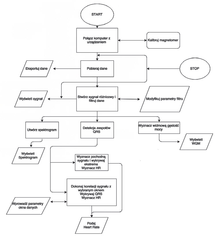
Rys. 2. Uproszczony schemat przedstawiający algorytm programu
Oprogramowanie
Na rys. 2 znajduje się schemat przedstawiający uproszczony algorytm działania programu akwizycji i wstępnego przetwarzania danych oraz analizy zmienności rytmu serca. Zawiera on, w postaci prostych bloków, główne wykonywane przez program funkcje. Bloki prostokątne zawierają podzielone odpowiednio elementy działania programu. W blokach równoległobocznych znajdziemy interakcje z operatorem, takie jak prezentacja na ekranie sygnału, wyników analizy, jak i te wymagające przez niego wprowadzenia danych do programu (np. parametry sygnału do wyznaczenia współczynnika korelacji). Wyróżniającym się blokiem jest blok „Kalibruj magnetometr”, który pojawia się na początku algorytmu, i służy do kalibracji magnetometru w celu uzyskania odpowiednich warunków pracy sensora oraz skalowanej wartości mierzonej indukcji pola magnetycznego. Tutaj operator w trybie kalibracji zmienia ustawienia sterowników magnetometru.
Ekranowane pomieszczenia pomiarowe
Magnetycznie ekranowane pomieszczenie MSR poza spełnianiem głównego zadania tj. eliminacji szumów elektromagnetycznych musi także wytłumić ziemskie pole magnetyczne do wartości zbliżonej do zera. Jest to warunek konieczny w celu osiągnięcia wyższej czułości przetworników atomowych. Stałe ziemskie pole magnetyczne wewnątrz MSR jest kompensowane poprzez system cewek Helmholza, które są dostrajane tak, by wytworzyć skierowany przeciwnie wektor indukcji o tej samej wartości (w pomieszczeniu ekranowanym Politechniki Warszawskiej ok. 20 nT).
Konstrukcja pomieszczenia zapewniająca tłumienie zewnętrznego pola elektromagnetycznego w wymaganym spektrum częstotliwości, polega na dobieraniu odpowiednich warstw materiałów, które będą odpowiedzialne za ekranowanie poszczególnych częstotliwości. W tym celu stosowane są różnego rodzaju metale i stopy. Jak już wcześniej wspomniano jednym z najczęściej stosowanych stopów jest stal niklowa zwana mumetalem. Dodatkowo stosuje się warstwy ekranizujące wykonane z aluminium.
W MSR na Wydziale Mechatroniki Politechniki Warszawskiej zastosowano następujące warstwy:
- 2 mm Mumetal
- 8 mm aluminium
- 3 mm Mumetal
W poniższej tabeli przedstawiono współczynniki tłumienia pól magnetycznych uzyskane dla danych częstotliwości.
Tab. 1. Tabela współczynnika tłumienia pola magnetycznego w funkcji częstotliwości magnetycznie izolowanego pomieszczenia na Wydziale Mechatroniki Politechniki Warszawskiej:
|
Częstotliwość [Hz] |
Współczynnik tłumienia |
| 0 | 500 |
|
0,01 |
38 |
|
0,1 |
55 |
|
1 |
400 |
|
10 |
4000 |
|
100 |
10000 |
|
1000 |
10000 |
Wstępne wyniki
Na rysunku 3 przedstawiony jest zapis magnetokardiogramu (MCG) zdrowego wolontariusza. Zgodnie z wiadomościami autorów jest to pierwszy wykonany w Polsce, w dedykowanym pomieszczeniu ekranowanym z wykorzystaniem fazowego przetwornika atomowego (nie wymagającego chłodzenia płynnym helem), zapis MCG.

Rys. 3. Zapis magnetokardiogramu
Wnioski
- Metoda SERF pozwala na wykonywanie pomiarów aktywności magnetycznej serca bez potrzeby oziębiania przetwornika pomiarowego helem,
- Wprowadzenie fazowych przetworników atomowych upraszcza metodykę pomiarową pól biomagnetycznych w porównaniu z przetwornikami typu SQUID,
- Konieczność stosowania pomieszczeń ekranowanych nadal ogranicza zakres stosowania tej metody w diagnostyce medycznej.
Praca została wykonana w laboratorium zbudowanym i częściowo wyposażonym m. inn. w magnetometr atomowy ze środków projektu inwestycyjnego pod nazwą CE PT nr projektu WND-POIG 02.02.00-14-024/08.
Literatura:
[1] Hamalainen M. et al., 1993. Magnetoencephalography theory, instrumentation, and applications to noninvasive studies of the working human brain, Reviews of Modern Physics, Vol. 65, No. 2, 1993, 413–497. [2] Ahonen A.I. et al., 1993. 122-Channel SQUID Instrument for Investigating the Magnetic Signals from Human Brain, Physica Scripta. Vol. T49, 1993, 198–205. [3] Sinstra J. et al., 2002. Multicentre study of fetal cardiac time intervals using magnetocardiography, BJOG: an International Journal of Obstetrics and Gynaecology, Vol. 109, 2002, 1235–1243. [4] Hansen P.C., Kringerlbach M.L., Salmedin R. (eds); 2010. MEG; An introduction to methods. Oxford University Press. [5] Kominis I.K. et al., 2003. A subfemtotesla multichannel atomic magnetometer, Nature, Vol. 422, 2003, 596–599.