Występujące obecnie problemy w eksploatacji akumulatorów stosowanych w układach napędowych spowodowały rozpoczęcie prac dotyczących analizy obecnego układu zasilania i opracowania nowej koncepcji zasilania napędów łączników [5,6]. W artykule zaprezentowano przebieg prac: projektowych, badawczych i wykonanych pomiarów nowego układu zasilania napędów łączników napowietrznych SN.
Stosowane obecnie w napędach elektromechanicznych łączników SN akumulatory bezobsługowe nie są w pełni kontrolowane przez układy nadzoru i sterowania. Podstawowym zabiegiem eksploatacyjnym jest doładowywanie akumulatorów z sieci 230 V AC, z pomiarem prądów ładowania i napięć na zaciskach akumulatorów. Działania takie nie są wystarczające do poprawnego określenia stanu akumulatora. W celu pełnego zdiagnozowania akumulatora niezbędne jest określenie stanu jego aktualnej pojemności, rezystancji wewnętrznej i temperatury pracy. Występujące często trudne warunki pracy akumulatorów, charaktery żujące się dużymi obciążeniami prądowymi i wysoką temperaturą pracy, powodują przyspieszoną ich degradację [5], Zbyt głębokie rozładowanie powoduje zmniejszenie pojemności i skrócenie żywotności.
Prowadzone przez IE-ZD i firmę Maks nowe prace badawcze mają na celu opracowanie sposobu odciążenia akumulatorów i przedłużenia ich żywotności przez zastosowanie układu superkondensatorów w połączeniu równoległym z akumulatorami. Zadaniem takiego układu jest zmniejszenie prądu szczytowego i zapobieganie zbyt głębokiemu rozładowaniu akumulatorów. Dodatkowym celem układu jest zapewnienie zasobu energii niezbędnej do uruchomienia napędu i wykonania przełączeń, niezależnie od stanu akumulatorów, nawet w przypadku ich głębokiego rozładowania lub utraty pojemności związanej ze zużyciem.
W przeciwieństwie do akumulatorów, energia zgromadzona w ultrakondensatorach pochodzi z reakcji elektrochemicznych, tworzących dużą pojemność elektryczną i gęstość mocy w bardzo krótkim czasie. Dlatego superkondensatory są predysponowane do zastosowań wymagających impulsowego dostarczania dużych prądów, np. do przełączeń łączników SN za pomocą napędów.
Budowa stanowiska badawczego
W celu realizacji założonych celów pracy badawczej zaprojektowano i wykonano stanowisko badawcze składające się z następujących urządzeń:
- prototyp napędu elektromechanicznego typu Nien-1.3 [3],
 - rozłącznik napowietrzny typu SRNkp-24/400 z komorami próżniowymi,
 - zasilacz z akumulatorami 2×12 V DC EP17-12 i superkondensatorami,
 - oscyloskop RIGOL,
 - specjalny stojak do instalacji urządzeń.
 
W prototypie napędu elektromechanicznego typu Nien-1.3 zastosowano nowy, mikroprocesorowy sterownik służący m.in. do zarządzania i kontroli układu zasilania napędu rozłącznika SN, tj. akumulatorów i superkondensatorów. Zespół superkondensatorów firmy Green-Cap (EDLC) o parametrach 2,7 V DC, 400 F utworzył pakiet o parametrach 33 F/32 V i został zainstalowany za modułem sterownika. Na rys. 2 widoczne są zamontowane superkondensatory.

Rys. 2. Sterownik układu zasilania i pracy napędu typu Nien-1.3
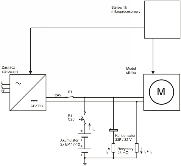
W napędzie został zastosowany silnik 24 V DC, 350 W S1,500 W S2 z przekładnią mechaniczną i indukcyjnymi czujnikami położenia rozłącznika w cyklu zamknij, otwórz (C-O). Na rys. 3 przedstawiono schemat blokowy układu zasilania napędu rozłącznika SN.

Rys. 3. Schemat blokowy układu zasilania i układu pomiarowego napędu rozłącznika SN
Układ probierczy i pomiarowy
Pomiary prądu szczytowego i skutecznego znamionowego przeprowadzono mierząc spadek napięcia na rezystorach pomiarowych o wartości 25 mil Rezystory zostały włączone w obwód zasilania, tak jak pokazano na rys. 3. Pomiaru napięć dokonano oscyloskopem 2-kanałowym. Na rys. 4-9 pokazano przebiegi napięć względem ujemnego bieguna układu zasilania, podczas otwierania i zamykania rozłącznika. Przebiegi graficzne oznaczone kolorami niebieskim i czerwonym przedstawiają wartości napięcia na rezystorach pomiarowych, zmienność w czasie cyklu C lub O. Przebieg niebieski pokazuje zmienność napięcia na rezystorze pomiarowym, spowodowaną przepływem prądu pochodzącego od akumulatora i super- kondensatora, pobieranego przez silnik napędu. Przebieg oznaczony kolorem czerwonym pokazuje zmienność napięcia na rezystorze pomiarowym od składowej prądu dostarczanego przez naładowane superkondensatory. Różnica tych przebiegów pozwala określić wartość prądu pobieranego przez silnik tylko z akumulatorów.
![]()  | 
![]()  | 
| 
 Rys. 4. Przebieg napięcia i prądu układu zasilania w konfiguracji I – O  | 
 Rys. 5. Przebieg napięcia i prądu układu zasilania w konfiguracji I – C  | 
![]()  | 
![]()  | 
| Rys. 6. Przebieg napięcia i prądu układu zasilania w konfiguracji II – O | Rys. 7. Przebieg napięcia i prądu układu zasilania w konfiguracji II – C | 
Na rys. 4 i 5 przedstawiono przebiegi napięć i prądów dla układu zasilania w konfiguracji I, tj. akumulator i superkondensatory naładowane o pełnej pojemności. Na rys. 6 i 7 przedstawiono przebiegi napięć i prądów dla układu zasilania w konfiguracji II, tj. akumulator naładowany, wyeksploatowany o bardzo małej pojemności, nie- nadający się do użytku i superkondensatory naładowane do pełnej pojemności. Na rys. 8 i 9 pokazano przebiegi napięć i prądów dla układu zasilania w konfiguracji III, tj. akumulator jak w konfiguracji II niezasilany z sieci 230 V AC i po wykonaniu pracy pokazanej na rys. 6 i 7 oraz superkondensatory naładowane do pełnej pojemności, po wykonaniu pracy pokazanej na rys. 4-7.
Zestawienie wyników
W tab. I i II zestawiono wyniki pomiarów napięć i prądów układu zasilania w konfiguracjach I, II i III.
Na podstawie analizy wyników przebiegu i pomiarów napięć i prądów dla różnych układów zasilania, konfiguracji akumulatorów i superkondensatorów, można zauważyć wzrastający udział energii superkondensatorów z pogarszaniem się mocy akumulatorów. Wraz ze spadkiem pojemności akumulatorów, zmniejszała się sumaryczna wielkość napięcia zasilania układu, powodując spadek prądu szczytowego całkowitego i wzrost prądu szczytowego superkondensatorów (rys. 6, 7). Nie wpłynęło to w dużym stopniu na jakość cykli przełączania C i O i czas trwania cyklu. Wydłużenie cyklu C lub O o 40-50 ms nie jest wartością znaczącą. Całkowity czas trwania cyklu C lub O, podany w tab. I, wynosi ok. 300 ms i jest czasem bardzo krótkim.
![]()  | 
![]()  | 
| Rys. 8. Przebieg napięcia i prądu układu zasilania w konfiguracji III – O | Rys. 9. Przebieg napięcia i prądu układu zasilania w konfiguracji III – C | 
Jest to wartość porównywalna z czasami C i O wyłączników średniego napięcia. Z przebiegów i pomiarów napięcia i prądu przedstawionych na rys. 8 i 9 wynika, iż superkondensatory są w stanie całkowicie przejąć rolę układu zasilania w przypadku zużytego (uszkodzonego) akumulatora. Prąd szczytowy akumulatorów spada prawie do zera. Zaletą przedstawionego rozwiązania układu zasilania napędów łączników SN jest możliwość rozkładu obciążenia na dwa źródła zasilania. W przedstawionych próbach i pomiarach zastosowano akumulatory typu EP 12-17 o dopuszczalnym 5-sekundowym prądzie rozładowania, wynoszącym 255 A [4] i superkondensatory typu EDLC 400 F/2,7 V o maksymalnym prądzie rozładowania wynoszącym 214,2 A [2]. Na podstawie porównania tych wielkości z wynikami przeprowadzonych prób i pomiarów’ można zauważyć, iż maksymalne prądy rozładowania akumulatorów i superkondensatorów są znacznie wyższe od wartości uzyskanych i zmierzonych w sześciu próbach. Zatem, proponowany układ powinien zapewnić poprawną i bezpieczną pracę całego zestawu urządzeń.
Tab. 1. Wartości napięć układu zasilania w trzech konfiguracjach, cyklu O-C:
| 
 Nr rys. cykl O lub C  | 
 Spadek napięcia całkowity /Ia+Ic/R [V]  | 
 Spadek napięcia na superkondensatorach IcR [V]  | 
 Spadek napięcia na akumulatorze Ia R [V]  | 
 Czas trwania cyklu C lub O [ms]  | 
| 
 Rys. 4 – O  | 
 5,3  | 
 2,0  | 
 3,3  | 
 280  | 
| 
 Rys. 6 – O  | 
 4,3  | 
 2,7  | 
 1,6  | 
 300  | 
| 
 Rys. 8 – O  | 
 3,7  | 
 3,6  | 
 0,1  | 
 320  | 
| 
 Rys. 5 – C  | 
 5,5  | 
 2,1  | 
 3,4  | 
 290  | 
| 
 Rys. 7 – C  | 
 4,5  | 
 2,7  | 
 1,8  | 
 315  | 
| 
 Rys. 9 – C  | 
 3,5  | 
 3,3  | 
 0,2  | 
 360  | 
Tab. 2. Wartości prądów układu zasilania w trzech konfiguracjach, cykl O-C:
| 
 Nr rys. cykl O lub C  | 
 Prąd szczytowy całkowity Ia+Ic [A]  | 
 Prąd szczytowy superkondensatora Ic [A]  | 
 Prąd szczytowy akumulatora Ia [A]  | 
 Udział procentowy akumulatora [%]  | 
| 
 Rys. 4 – O  | 
 212  | 
 80  | 
 132  | 
 62  | 
| 
 Rys. 6 – O  | 
 172  | 
 108  | 
 64  | 
 37  | 
| 
 Rys. 8 – O  | 
 148  | 
 144  | 
 4  | 
 2,7  | 
| 
 Rys. 5 – C  | 
 220  | 
 84  | 
 136  | 
 62  | 
| 
 Rys. 7 – C  | 
 180  | 
 108  | 
 72  | 
 40  | 
| 
 Rys. 9 – C  | 
 140  | 
 132  | 
 8  | 
 5,7  | 
Podsumowanie
Proponowany przez autorów sposób zmiany układu zasilania napędów łączników SN przez zastosowanie superkondensatorów umożliwia podział zapotrzebowania na energię na dwa źródła zasilania. Podział ten może być rozłożony równomiernie lub nierównomiernie, w zależności od stanu technicznego, głównie akumulatorów.
Porównanie cech i parametrów technicznych kondensatorów elektromechanicznych i akumulatorów bezobsługowych w technologii VRLA wykazuje, iż urządzenia te mogą wzajemnie się uzupełniać we wspólnym układzie zasilania napędów [1]. Kondensatory elektrochemiczne zdolne są do szybszego ładowania i rozładowania, lecz nie są w stanie zmagazynować tak dużej energii elektrycznej jak akumulatory czy ogniwa paliwowe (ok. 10-krotnie mniej). Natomiast charakteryzują się dużą gęstością mocy (ok. 100-krotnie wyższą) w porównaniu z akumulatorami [9].
Superkondensatory mogą zabezpieczać akumulatory przed szkodliwym wpływem obciążeń szczytowych. Mogą dostarczyć energię w przypadkach braku zasilania ze strony akumulatorów. Ze względu na konieczność kontroli stanu i obsługi układu zasilania napędu łącznika SN, wynika zasadność kompleksowego opracowania zestawu, zawierającego napęd elektromechaniczny, akumulator bezobsługowy, superkondensatory, specjalny zasilacz ze sterownikiem. Zestaw taki w połączeniu z dowolnym modułem radiowym czy teleinformatycznym do transmisji danych zapewni prawidłową pracę napędów łączników SN [8]. Szczególnym zastosowaniem nowego układu zasilania napędów są automatyczne punkty rozłącznikowe w inteligentnych sieciach średniego napięcia.
LITERATURA
[1] Bednarek K. 2012. Akumulatory czy superkondensatory – zasobniki energii w UPS-ach. Elektro.info, 1-2.
[2] Green-Cap (Electric Double Layer Capacitors). 2014. Type DB – katalogue.
[3] Instytut Energetyki – Zakład Doświadczalny w Białymstoku. Napęd elektromechaniczny typu Nicn-1.3. Dokumentacja techniczna 2015.
[4] Katalog Europowcr akumulacja jakości. 2014. Akumulatory i ogniwa bezobsługowe, 15.
[5] Kiszło S. 2014. Rozłączniki wysokonapięciowe do 24 kV – analiza konstrukcji i parametrów technicznych w świetle aktów normatywnych, prowadzonych prób i badań. Wiadomości Elektrotechniczne, 5.
[6] Kiszło S., Stasiewicz K. 2014. Akumulatory i superkondensatory w układzie zasilania napędów łączników średniego napięcia. Urządzenia dla Energetyki, 7.
[7] Kiszło S., Stasiewicz K. 2015. Zastosowanie toru obejściowego do zasilania napędów łączników SN. Elektro.info, 7/8.
[8] Kiszło S., Szymański M., Kobyliński K., Stasiewicz K. 2015. Nowe opracowania elektromechanicznych napędów typu Nien i sterowników przeznaczonych do automatyzacji punktów rozłącznikowych średniego napięcia. Urządzenia dla Energetyki, 7.
[9] Lisowska-Oleksiak A., Nowak A., Wilamowska M. 2010. Superkondensatory jako materiały do magazynowania energii. Acta Energetica, 1.





